Przejdź do menu głównego
Przejdź do treści
Przejdź do wyszukiwarki
Mapa strony
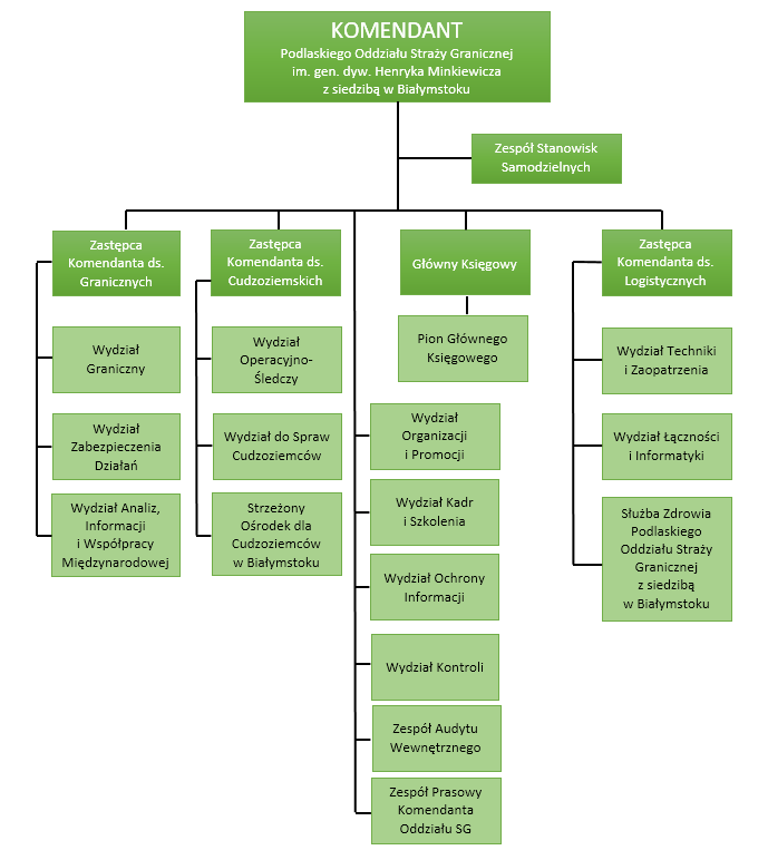
Struktura Komendy Oddziału - STRUKTURA ORGANIZACYJNA KOMENDY ODDZIAŁU
BIP - Podlaski Oddział Straży Granicznej
Biuletyn Informacji Publicznej
strona główna
szukaj
mapa serwisu
wysoki kontrast
strona Straży Granicznej
szukaj
Wybierz zakres wyszukiwania
artykuły
zdjęcia i inne pliki
video i audio
Strona główna
ORGANIZACJA
STRUKTURA ORGANIZACYJNA KOMENDY ODDZIAŁU
↓ Pokaż menu ↓
STRUKTURA ORGANIZACYJNA KOMENDY ODDZIAŁU
Rozmiar czcionki
A
czcionka normalna
A
czcionka średnia
A
czcionka duża
Struktura Komendy Oddziału
Metryczka
Data publikacji 18.06.2019
Data modyfikacji 02.04.2026
Rejestr zmian
Podmiot udostępniający informację:
Osoba wytwarzająca/odpowiadająca za informację:
Alina Grygorowicz
Osoba udostępniająca informację:
Alina Grygorowicz
Osoba modyfikująca informację:
Piotr Białomyza
do góry